Determining component dependencies#
For any developers who wish to try and deploy Autoware as a microservices architecture, it is necessary to understand the software dependencies, communication, and implemented features of each ROS package/node.
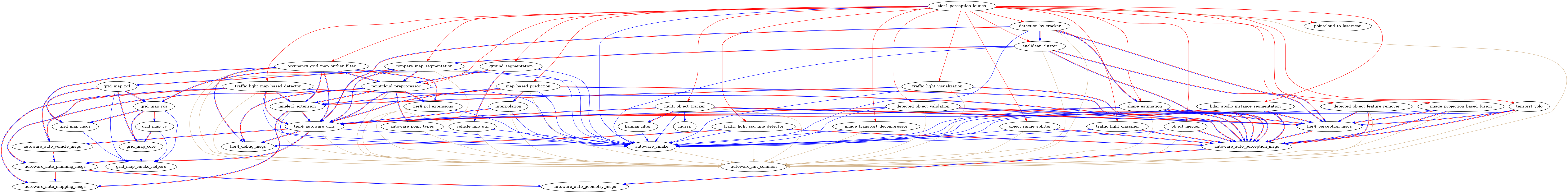
As an example, the commands necessary to determine the dependencies for the Perception component are shown below.
Perception component dependencies#
To generate a graph of package dependencies, use the following colcon command:
colcon graph --dot --packages-up-to tier4_perception_launch | dot -Tpng -o graph.png

To generate a list of dependencies, use:
colcon list --packages-up-to tier4_perception_launch --names-only
colcon list output
autoware_auto_geometry_msgs
autoware_auto_mapping_msgs
autoware_auto_perception_msgs
autoware_auto_planning_msgs
autoware_auto_vehicle_msgs
autoware_cmake
autoware_lint_common
autoware_point_types
compare_map_segmentation
detected_object_feature_remover
detected_object_validation
detection_by_tracker
euclidean_cluster
grid_map_cmake_helpers
grid_map_core
grid_map_cv
grid_map_msgs
grid_map_pcl
grid_map_ros
ground_segmentation
image_projection_based_fusion
image_transport_decompressor
interpolation
kalman_filter
lanelet2_extension
lidar_apollo_instance_segmentation
map_based_prediction
multi_object_tracker
mussp
object_merger
object_range_splitter
occupancy_grid_map_outlier_filter
pointcloud_preprocessor
pointcloud_to_laserscan
shape_estimation
tensorrt_yolo
tier4_autoware_utils
tier4_debug_msgs
tier4_pcl_extensions
tier4_perception_launch
tier4_perception_msgs
traffic_light_classifier
traffic_light_map_based_detector
traffic_light_ssd_fine_detector
traffic_light_visualization
vehicle_info_util
Tip
To output a list of modules with their respective paths, run the command above without the --names-only parameter.
To see which ROS topics are being subscribed and published to, use rqt_graph as follows:
ros2 launch tier4_perception_launch perception.launch.xml mode:=lidar
ros2 run rqt_graph rqt_graph